確定申告で医療費控除をしましたが、還付金は「0円」でした。確定申告をする意味はあったのでしょうか?
1級ファイナンシャル・プランニング技能士、CFP認定者、宅地建物取引士、管理業務主任者、第一種証券外務員、内部管理責任者、行政書士
外資系証券会社、銀行で20年以上勤務。現在は、日本人、外国人を対象とした起業家支援。
自身の親の介護、相続の経験を生かして分かりやすくアドバイスをしていきたいと思っています。
医療費控除とは
相談者のAさんが医療費控除で還付金0円だったのは、所得税についての部分です。医療費控除を受けるためには、年末調整では行えず、給料取得者である雇用者も自分で確定申告をする必要があります。
医療費控除の対象となるのは、申告する人自身の他、その人と生計が一緒の配偶者やその他の親族が、1月1日~12月31日の1年間に支払った医療費がある場合に、次のとおり計算した金額を医療費控除として、所得税から差し引けます。
【表1】
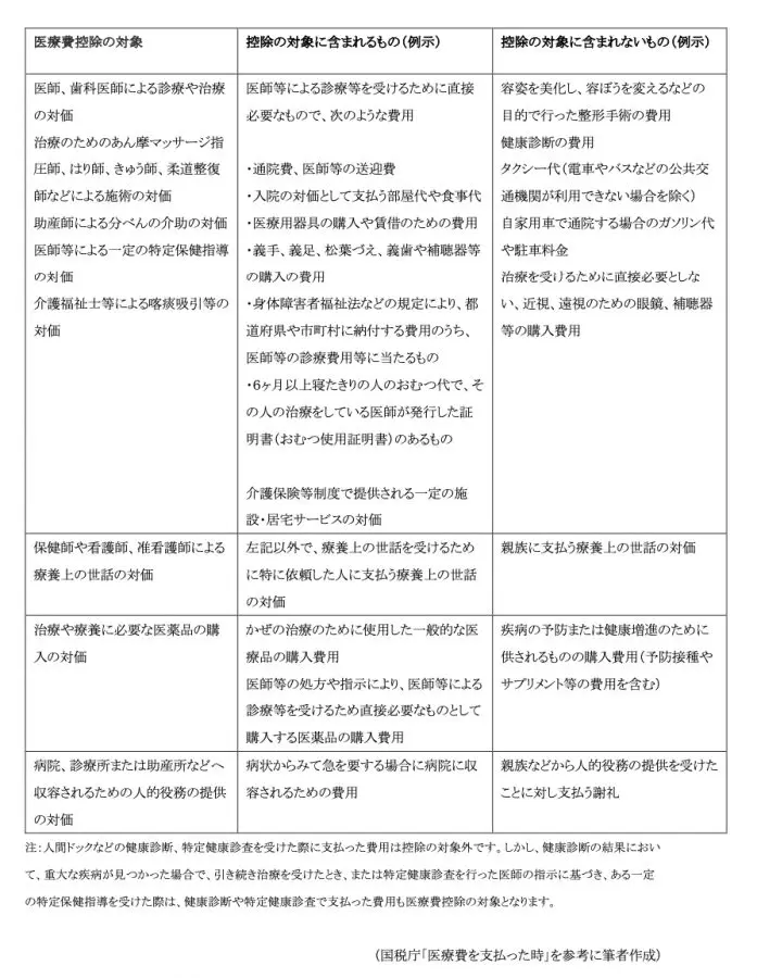
医療費控除の対象になるのは、表2を参考にしてください。
【表2】
なお、健康の保持増進および疾病の予防として一定の取り組みを行っている人が、ご本人やご本人と一緒の生計の配偶者やその他の親族のために1万2000円を超える対象医療品を購入した場合には「セルフメディテーション税制」を受けられますが、医療費控除とは併用ができません※1。
所得税・住民税
医療費控除の確定申告をすると、所得税だけでなく住民税にも影響があります。所得税は、医療費を多く払うと還付というかたちで戻ってきますが、住民税は翌年の6月以降の住民税が安くなります。
所得にかかる住民税の税率は10%(都道府県民税・市区町村民税の合計)※2であることから、医療費控除額の10%に当たる金額だけ住民税が安くなります。例えば医療費が、12万円だった場合、12万円−10万円で医療費控除は2万円ですが、その10%(所得割)の2000円分住民税が軽減されます。
所得税の確定申告をすれば、住民税のために追加で手続きをする必要はありません。
まとめ
たとえば年末調整で住宅ローン控除の適用を受けている場合などは、所得税は0円でも、住民税は、住宅ローン控除適用前の所得金額で計算されているため課税されている場合が多いと思います。そのため、医療費控除の確定申告をすることで翌年6月からの住民税が安くなる場合があります。
相談者のAさんの場合、所得税の還付金が0円だったということですが、住民税を抑えられる場合もありますので、確定申告をする意味がなかったとはいえません。
出典
(※1)国税庁 No.1131 セルフメディケーション税制と通常の医療費控除との選択適用
(※2)総務省 個人住民税
国税庁 令和6年分 確定申告特集 医療費控除を受ける方へ
国税庁 医療費を支払ったとき
執筆者:篠原まなみ
1級ファイナンシャル・プランニング技能士、CFP認定者、宅地建物取引士、管理業務主任者、第一種証券外務員、内部管理責任者、行政書士


