専業主婦の友人が「もうすぐ誰でも保育園を使えるようになるから、1歳の子を預けて自分時間を作る」と言うけど、そんなことできるの?
しかし、2026年から“誰でも”保育園を利用できるようになる予定です。働いていなくても利用できるのか、費用はいくらくらいかかるのか、預けられる時間など、制度を詳しく見てみましょう。
1級ファイナンシャル・プランニング技能士、CFP認定者、宅地建物取引士、管理業務主任者、第一種証券外務員、内部管理責任者、行政書士
外資系証券会社、銀行で20年以上勤務。現在は、日本人、外国人を対象とした起業家支援。
自身の親の介護、相続の経験を生かして分かりやすくアドバイスをしていきたいと思っています。
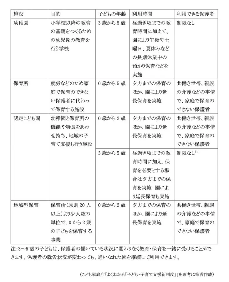
現行の子育て支援施設
現行の子育て支援施設としては、図表1の区分がありますが、1歳や2歳で長時間預けたい場合は、現行制度では就労などの要件が必要です。
図表1
「こども誰でも通園制度」実施の目的
全ての子どもの育ちを応援し、子どもの良質な成育環境を整備するとともに、全ての子育て家庭に対して、保護者の多様な働き方やライフスタイルに関わらない形での支援を強化するため、「こども誰でも通園制度」が創設されることとなりました。
子ども・子育て支援法に基づく地域子ども・子育て支援事業として、2025年度に本制度をスタートさせました。さらに2026年度から、子ども・子育て支援法の新しい給付が各自治体で実施される予定です。
一時預かり事業が、「保護者の立場からの必要性」に対応するものであるのに対して、 「こども誰でも通園制度」は、保護者のために「預かる」ものではなく、家庭にいるだけでは得られないさまざまな経験を通じて子どもが成長していくように、子どもの育ちを応援することが主な目的です。
また、親側からすると専門的な知識や技術を持つ人との関わりにより、ほっとできたり、孤立感、不安感の解消につながったり、子どもへの保育者の接し方を見ることにより、子どもの成長の過程と発達の現状を客観的に 捉えられるなど、保護者自身が親として成長することができるというものです(※)。
「こども誰でも通園制度」の利用要件
「こども誰でも通園制度」では、親の就業の有無に関係なく、0歳6ヶ月~満3歳未満で保育所などに通っていない子どもが対象で、月10時間の枠内を時間単位で柔軟に利用することが可能です。
利用料金は、各自治体により異なりますので、図表2を参考にしてください。おおむね1時間あたり300円のところが多いようです。詳しくは、住所地の自治体のホームページで確認の上、問い合わせをするとよいでしょう。
図表2
まとめ
専業主婦(夫)のいる家庭でも、2026年度からはこの制度を使って1歳や2歳の子どもを保育園に預けることが可能になります。ただし、利用時間の上限が月10時間と決まっているので、あくまで一時的な利用が前提となっています。
また自治体によっては、人気施設は予約が取りにくい可能性もあります。本格的に実施されるにしたがい、制度が整備されていけば親のリフレッシュや子どもの社会性育成に役立つようになるかもしれません。
出典
(※)こども家庭庁 こども誰でも通園制度について
こども家庭庁 よくわかる「子ども・子育て支援新制度」
杉並区 こども誰でも通園制度(乳児等通園支援事業)
横浜市 令和7年度こども誰でも通園制度(乳児等通園支援事業)について
さいたま市 保育所等におけるこども誰でも通園制度(乳児等通園支援事業)について
秋田市 令和7年度こども誰でも通園制度(乳児等通園支援事業)
札幌市 さっぽろ子育て情報サイト 札幌市こども誰でも通園制度
執筆者 : 篠原まなみ
1級ファイナンシャル・プランニング技能士、CFP認定者、宅地建物取引士、管理業務主任者、第一種証券外務員、内部管理責任者、行政書士


